[ss_click_to_tweet tweet=“Harley Davidson arbeitet an einem Kompressor-aufgeladenen Motor – auch in der MOTORRAD NACHRICHTEN APP“ content=“Harley Davidson arbeitet an einem Kompressor-aufgeladenen Motor – auch in der MOTORRAD NACHRICHTEN APP“ style=“default“]
Aktuell sind aufgeladene Motoren noch selten, mittlerweile tauchen allerdings von immer weiteren Herstellern Patentzeichnungen auf, die zeigen, dass sie an Turbo- oder Kompressor-Motoren arbeiten. -Jetzt auch Harley-Davidson.
Bei einem Kompressor-Motor denkt man meist an Superbikes mit extremer Leistung und extremen Höchstgeschwindigkeiten, ein entsprechendes Motorrad darf man von Harley jetzt allerdings nicht unbedingt erwarten. Kompressoren können auch genutzt werden, um Emissionsvorschriften leichter einhalten zu können.
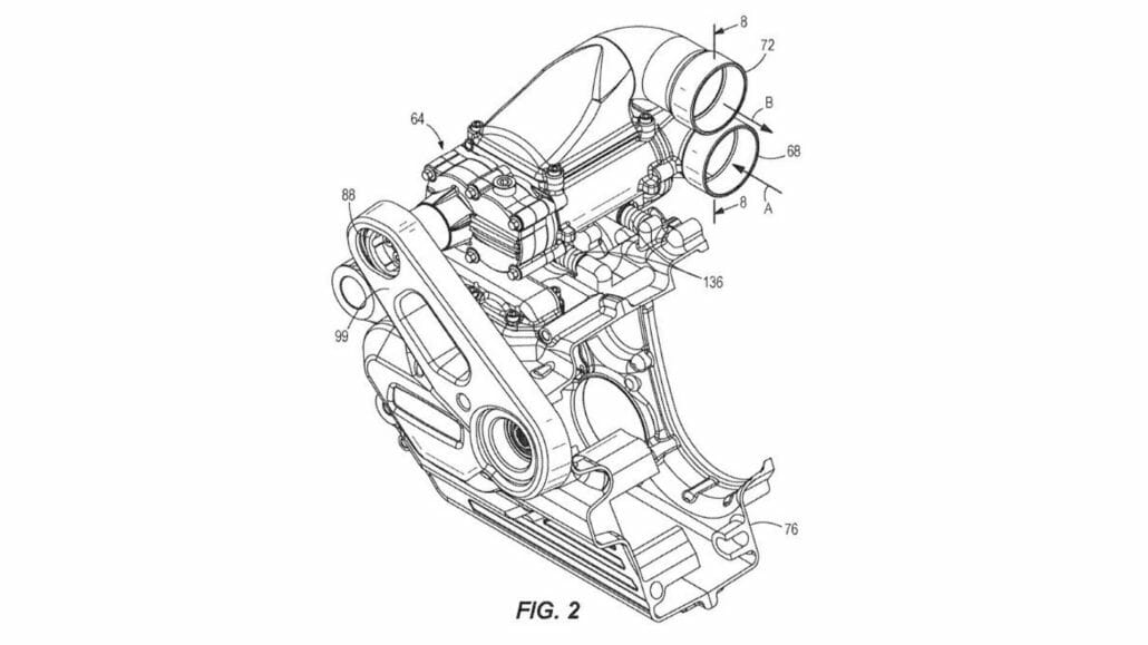
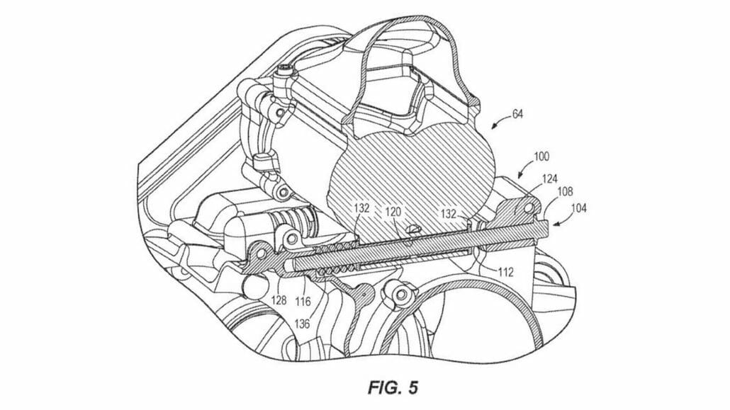
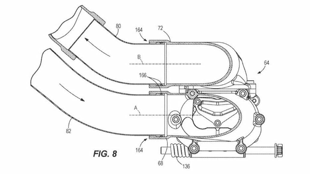
Im aktuellen Patent sieht man die Big Twin Baureihe und wie Harley die Technologie damit kombiniert. Neben Bildern des Kompressors selbst, sieht man wie er von der Kurbelwelle des Motors, über einen verdeckten Riemenantrieb und über eine mechanische Riemenscheibe angetrieben wird. Außerdem zeigen die Zeichnungen Zu- und Abluftöffnungen.
Da man bei einem Riemenantrieb mit einer gewissen Dehnung rechnen muss, wurde der Lader mit einer selbstjustierenden Halterung am Kurbelgehäuse befestigt.
Was Harley-Davidson mit dem Kompressor-aufgeladenen Motor wirklich vor hat, kann man noch nicht sagen. Ein Patent bedeutet nicht unbedingt eine Umsetzung in einem Serienmodell. Da an einer entsprechenden Technik allerdings sehr viele Hersteller arbeiten, ist die Wahrscheinlichkeit auch hoch, zukünftig noch mehrere aufgeladene Modelle auf dem Markt vorzufinden.
[amazon box=“B07QHH57X1″]
Redakteur bei Motorrad Nachrichten. Fokus auf Technik, Szene und Motorradpolitik – neutral, sachlich, verständlich.
Verantwortlich für die Seiten www.Motorcycles.News, www.Motorrad.Training und den YouTube-Kanal "Motorrad Nachrichten", sowie deren social Media-Seiten.















