QJMotor develops a three-cylinder engine
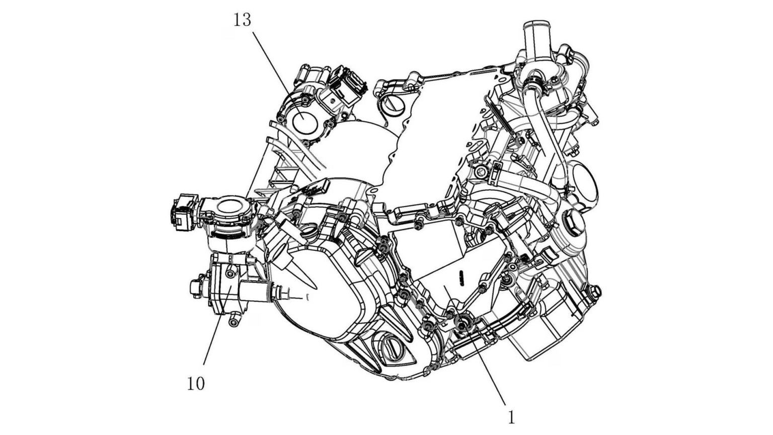
QJMotor already has a wide range of engines in its program, but a three-cylinder engine has been missing until now. Now a new patent application shows exactly that: a water-cooled in-line three-cylinder engine. Although the accompanying illustrations do not show the complete engine with cylinder head and exhaust manifolds, a closer look clearly reveals three cylinders in a row.
Technical details such as stroke, bore or displacement are currently unknown. However, experts assume that the engine could be in a range between 700 and 900 cm³, with a possible peak output of around 100 hp (74 kW). This would position QJMotor in a segment that is already dominated by manufacturers such as Triumph and Yamaha. In addition, other Chinese brands such as CFMoto and Zontes have already launched three-cylinder engines on the market.
Automated manual transmission (AMT)
However, the real innovation in the patent application does not appear to be the engine itself, but the automated manual transmission (AMT). Similar to Yamaha’s Y-AMT system, an electromechanical control unit takes over the shifting processes. Two actuators control the clutch and the rotation of the shift shaft.
Such systems enable semi-automatic operation, which can increase riding comfort. While Yamaha has already gained experience with the Y-AMT, KTM (AMT) and BMW (ASA) rely on further developed variants of automated transmissions. How well the QJMotor system will work in practice remains to be seen.
When will the triple with AMT arrive?
So far there have been no official announcements from QJMotor regarding a new three-cylinder model. However, it would not be surprising if the company were to present a corresponding platform in the near future – especially as the Chinese market already offers triple models from CFMoto and Zontes. A market launch could therefore be realistic as early as 2026.
Possibility of a new Benelli three-cylinder
The connection to Benelli is interesting. The Italian brand has been part of the Qianjiang Group since 2005, which raises the question of whether Benelli could also benefit from the new three-cylinder technology. After all, Benelli has a history with three-cylinder engines: Models such as the Tornado, TnT and TreK were built with 899 or 1,130 cc from the 2000s onwards and attracted international attention. The 899 is even still available in China.
Whether the new triple engine will be used in future Benelli models remains to be seen. Technically, however, it appears to have no connection to the earlier Benelli three-cylinder engines – apart from the number of cylinders.
Conclusion
With the development of its own three-cylinder engine and an AMT gearbox, QJMotor could be breaking new ground. As the market for three-cylinder engines is growing and automated transmissions are becoming increasingly important, QJMotor could come up with a new model in this segment in the coming years. Whether this will also lead to new Benelli models remains to be seen.





[amazon bestseller=”Motorradjacke” items=”3″]
Redakteur bei Motorrad Nachrichten. Fokus auf Technik, Szene und Motorradpolitik – neutral, sachlich, verständlich.
Verantwortlich für die Seiten www.Motorcycles.News, www.Motorrad.Training und den YouTube-Kanal "Motorrad Nachrichten", sowie deren social Media-Seiten.









